Plan, Optimize & React — In Minutes, Not Days
Hydropower teams around the globe use HYDROGRID to simplify inflow and generation planning, adapt to power market dynamics, optimize maintenance, ensure environmental compliance, and make better operational and investment decisions.
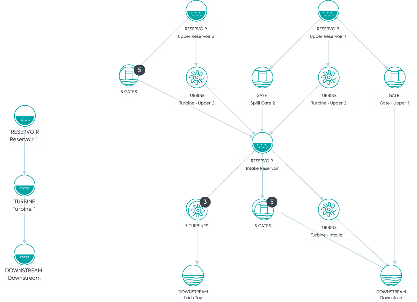
Proven across a wide range of hydropower use cases
Built for the full spectrum of hydropower operations.
Any size
From a 1 MW single-turbine plant to portfolios exceeding 1 GW: our platform scales with you, whether you're managing one asset or hundreds.

Any asset type
Run-of-river, reservoir storage, complex multi-level cascades, pumped storage—if it generates power from water, we've optimized it.
Any climate
Alpine snowmelt, tropical monsoons, Nordic frost, highland humidity, arid dry seasons, Mediterranean variability—we've built forecasting models for all of them.


Any market context
Public utilities or private IPPs. Fully liberalized spot markets or price-regulated central dispatch. Our tools adapt to how you actually trade and sell your power.
Any size
From a 1 MW single-turbine plant to portfolios exceeding 1 GW: our platform scales with you, whether you're managing one asset or hundreds.
.avif)
Any climate
Alpine snowmelt, tropical monsoons, Nordic frost, highland humidity, arid dry seasons, Mediterranean variability—we've built forecasting models for all of them.
-min.avif)
Any market context
Public utilities or private IPPs. Fully liberalized spot markets or price-regulated central dispatch. Our tools adapt to how you actually trade and sell your power.
.avif)
Any asset type
Run-of-river, reservoir storage, complex multi-level cascades, pumped storage—if it generates power from water, we've optimized it.

.png)
Hydro operators around the globe trust HYDROGRID Insight
We've been using HYDROGRID Insight since 2019, and it continues to deliver strong results. In 2024, we saw 37% higher revenue compared to manual plant operation, all without adding any extra personnel. It's been a valuable tool for maximizing reservoir flexibility usage and running our plants more efficiently year after year.
The implementation of HYDROGRID Insight was an important step in our digital transformation journey. Thanks to it, we have replaced legacy tools that require manual input with reliable, consistent, and secure data flows.
HYDROGRID Insight transformed our inflow forecasting process. By combining smart automation with local expertise, we can now better predict challenging weather conditions. The system continuously improves itself while still allowing manual input - making dispatch planning simpler, safer, and more reliable.
HYDROGRID's technology is a cornerstone of our digitalisation journey, making our small-scale cascades future- ready. Our collaboration will leverage HYDROGRID Insight to optimise a 45MW fleet comprising 32 power plants, including the Norsälven Cascade, which served as a proof of concept over the past year.
Implementing HYDROGRID Insight is part of our mission to enhance the efficiency of our hydropower operations. By reducing spillage and optimizing data management, we are setting a new standard for hydropower efficiency in the region. The first plant to apply HYDROGRID technology in Brazil is PCH Porto Franco, with the main goal to optimize the reservoir management.
HYDROGRID Insight has helped us boost the financial performance of our hydropower portfolio, while also improving control over water levels and ensuring compliance with environmental requirements. The system keeps adapting to our evolving needs.
By using HYDROGRID Insight to simulate our investment decisions, we are able to set up a ‘virtual twin’ of any plant in our portfolio and fully simulate a potential investment decision within just a few days. This has allowed us to make strategically much more informed investment decisions with a much quicker project lifecycle.I
For nearly a century the power market had moved slowly and predictably. Today it is undergoing a revolution, with prices swinging by thousands of percents several times a day. The reality is simple - we can’t keep up and automation can.
Hourly optimization is very resource intensive and requires a lot of forecasting and planning tasks - something I have limited time for. I am very happy that my power station Kvina is now being automatically operated in an optimal way. It is easy to follow the forecast and dispatch strategy via HYDROGRID Insight and observe that we are capturing the full potential of the plant.
After a successful pilot phase, Småkraft concluded that HYDROGRID could easily integrate with our existing IT & SCADA system, an environment that allows us to handle more than 200 plants in parallel with a very lean organizational setup. This collaboration fully aligns with our core mission of harnessing the potential of hydropower for local communities while adhering to environmentally responsible practices.
After comprehensive evaluation, we chose HYDROGRID Insight, an optimization solution that seamlessly integrates into our existing IT landscape and enables optimal hydrological and market-based management of our portfolio. This partnership aligns with our mission to fully exploit the potential of our hydropower, ensuring the secure, economical, and sustainable energy supply to the customers of Nidwalden.
Aventron's business is very long-term oriented, so we like to do a thorough due diligence before committing to a supplier, whether it is power plant equipment or software - but we also like to be ahead of the curve. That's why it's great that we were able to very quickly set up of the HYDROGRID solution and we are excited to follow the results in the online dashboard on a daily basis!
We can wholeheartedly recommend HYDROGRID as a partner for hydro power owners and investors: We were impressed with their power market expertise and rapid operational integration, but most importantly we can count on them to deliver results as projected.
Here's how HYDROGRID Insight can help you:
HYDROGRID Insight vs. Other Platforms

37% Higher Revenue from Price‑Driven Dispatch
- Limited storage
- Freezing risk
- Throughput bottlenecks
- Automated planning, optimized water usage
- Ice/snow pack constraint automation
- ML inflow forecasting tailored at each level of Boge cascade

We saw 37% higher revenue compared to manual plant operation, all without adding any extra personnel.

14.5% Higher Revenue from Digital‑Twin Simulation
- Quantifying revenue and generation impact
- Strategic project prioritization
- Reducing commercial risk in M&A processes
- 3 days simulation turnover for this CADRE plant
- 3 years of simulated data in hourly granularity
- 3 scenarios tested for this project

We explored how different technologies can increase potential revenue with up to 14.5%, which directly informed our investment decision.

29% Higher Revenue via Automated Dispatch
- Manual scheduling across 16 power plants
- Lack of real-time market integration
- Complexity in managing seasonal and inflow variability
- Custom built processes for minimal friction
- Improved inflow forecasting accuracy
- Prioritized constraint compliance

For nearly a century the power market had moved slowly and predictably. Today it is undergoing a revolution, with prices swinging by thousands of percents several times a day.
Check out HYDROGRID Insight in action
Get a quick 2.5-minute walkthrough of our platform
Intuitive, quick & safe
Ensures efficiency across diverse operational needs
Scalable
Uniquely designed for hydro management, tailored to meet operational demands.
Easy to deploy
Get your system up and running in a few weeks, ensuring a smooth deployment.
Intuitive
Train new team members to master our platform within hours.
Safe
IT security certified, state of the art data encryption protocols, 2FA.
Adaptable
Standardized API integrates with clients for Python, C++, and other languages.
Real-time insights
Enable proactive management and strategic decision-making 24/7.
Meet us at upcoming events.

.png)
.avif)

Water is power and we make every drop count...
Hydropower represents 60% of the renewable energy worldwide and is the only renewable energy source capable of providing both stable baseload and grid-scale storage capacity. HYDROGRID's solutions fit power plants of any type, size age or complexity, allowing hydro teams to make a positive impact on both grid stability and their own bottom line within weeks. Delivering end-to-end solutions from water to money since 2016. Trusted by hydro operators in 14 countries across 3 continents.



.avif)




























.webp)


